法小小:
网上已经有大神第一时间做了深入浅出的刨析,相当专业,看这一篇也就够了:
文章来源:熊猫法律星球
作者:高云
近日,吴亦凡与都美竹口水大战成为网络热点,两人谁是谁非自有公断。
但当笔者看到网上曝光的吴亦凡方发给都美竹的和解协议时,笔者觉得大开眼界之余,还冷汗直冒!合同竟然可以写得这样用意深远!深坑密布!
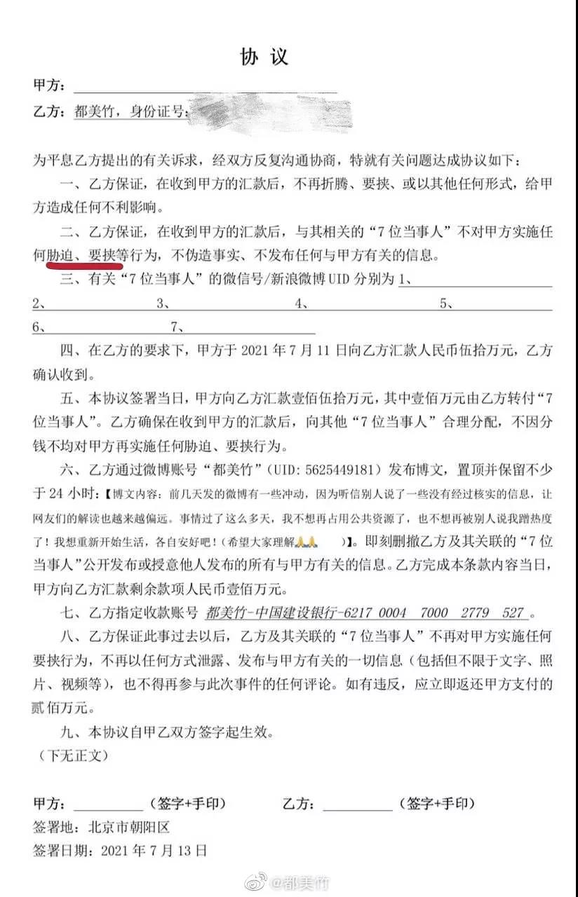
请看协议内容:

看完这份协议,笔者对这份合同的作者的敬仰之情,有如涛涛江水连绵不绝,又有如黄河泛滥一发不可收拾。
因为这份合同可以说是学习写一份“如何送人坐牢”的合同“范本”了。
为何?笔者将该合同的知识点总结如下,看完你就知道原因了。
知识点一:
如何将对方行为套上刑法的犯罪特征?
首先,找到《刑法》当中与行为最贴近的罪名,让合同字眼尽量包括有它的关键字眼。
例如不是说都美竹索要金钱吗?刑法上与这个行为类似的,就是“敲诈勒索罪”了。
什么是“敲诈勒索罪”?学理解释是,以非法占有为目的,对被害人使用胁迫或要挟的方法,强行索要公私财物的行为。
这个定义很枯燥,你不用完全理解,只要记住一个技巧,就是合同正文当中反复出现定义当中的关键词,即可使得对方行为在表面上符合犯罪特征。
仔细搜索一下吴方所写的这份合同,你会惊奇地发现,其中有两个词:“胁迫”或“要挟”反复出现。
为什么?
因为这就是“敲诈勒索罪”的关键词啊!
所以,合同在第一、二、五、八条款都埋设了这个陷阱,只要你一签,就等于自证其罪了。
还有,自认是不够的,还要让对方自认以前的行为性质。
所以,如果你在这份合同里继续搜索,你还发现另外一个高频词:再!
合同第一条:“乙方保证,在收到甲方的汇款后,不再折腾、要挟、或以其他任何形式……”
合同第五条:“……不因分钱不均对甲方再实施胁迫、要挟行为……”
合同第八条:“乙方保证此事过去以后,乙方及其关联的‘7位当事人’不再对甲方实施要挟行为……”
为什么再三强调“再”?因为由此可以反推,这里是吴方在隐晦地表示都美竹以前的行为已经构成了胁迫、要挟,这就令都美竹的行为符合犯罪特征了。
知识点二:
如何进一步匹配对方行为的犯罪特征?
根据《刑法》规定,是否构成敲诈勒索罪,是否收钱是关键。如果敲诈金额在50万或以上的,将被判刑十年以上。
记住,50万,恰好就是吴亦凡母亲打给都美竹的第一笔钱的金额,丝毫不差!

那为什么是50万呢?因为50万是数额特别重大和判刑十年以上的关键标准,49万都不行。
笔者知道你可能会有疑问,这笔钱是对方自愿给的,都美竹又没有答应过,这都算勒索,法律似乎太儿戏了吧。
吴方当然知道这个区别啊,所以在合同当中埋伏下了第四条:
“在乙方的要求下,甲方在2021年7月11日向乙方汇款伍拾万元,乙方确认收到。”
请注意,这里写明,甲方的汇款不是自愿的,是“在乙方的要求下”所为,而且汇款后,“乙方确认收到”。
有前因,有后果,全部是乙方的要求,妥妥的勒索啊!
知识点三:
如何使得对方最终符合所有犯罪要件?
大家都知道,微信账号虽然是实名的,但有些也可能是第三方身份注册的小号,一旦不能坐实是都美竹本人收的钱,她就有可能被减轻或逃过刑事制裁。
为此,合同第七条当中还特定写明都美竹的银行账号排除了上述疑问:
“乙方指定收款账号:都美竹-中国建设银行-6217 0004 70002779527”
知识点四:
如何不仅送一个人,还将对方整个团队送入监狱?
据都美竹称,她背后代表着7人,这也是吴方最头疼的事。如何能够快速同时解决这7人呢?合同当中埋设了第五条:
“本协议签署当日,甲方向乙方汇款壹佰伍拾万元,其中壹佰万元由乙方转付‘7位当事人’,乙方确保在收到甲方的汇款后,向其他‘7位当事人’合理分配,不因分钱不均对甲方再实施任何胁迫、要挟行为。
不要以为这7人不在合同上签字就没事,中国刑法里有共同犯罪的规定,某人签名收钱,其他人分赃,不过是分工不同而已,但犯罪性质是一样的。
只要合同能够把都美竹一人的收钱行为套牢为敲诈勒索罪,其他凡是参与瓜分这笔钱的人,就会统统被认定构成犯罪。
虽然,中国刑法上有根据犯罪情节轻重,分为主犯和从犯,量刑长短有所区别,但罪名性质完全相同,一旦收钱,7位当事人就一个人都跑不掉。
知识点五:
如何选择对自己有利的刑事案件管辖地?
吴方心里应该很焦急地想要解决问题,肯定希望寻找到某地公安,能够高效办案,迅速扭转大面积脱粉、代言抛弃的不利局面。但是,中国法律对于刑事案件犯罪是有相应的管辖原则的,就是通常由犯罪发生地的公安机关管辖。
娱乐圈里的人都知道,要论对于明星案件的办案效率,国内无出北京市朝阳区其右。
因为这里有着威震娱乐圈的“朝阳群众”,这可是被网友戏称为继中情局、克格勃等世界王牌情报组织之后的又一“王牌”啊。

想当年,朝阳警方根据朝阳群众的举报,先后抓捕了李代沫、宋东野、黄海波、柯震东、薛蛮子、王全安、房祖名、张默、傅艺伟、王学兵、宁财神、毛宁、郭美美、莫少聪……
于是,合同尾部特定写明合同签署地:“北京市朝阳区”。
这就意味着,犯罪发生地和行为地均落在了北京朝阳区了。
要论合同当中的心机最深,该条绝对数第一!
不过也许是笔者将吴亦凡方想的太坏,说不定这样写对都美竹是善意,可能人家考虑到她是网红,需要蹭热度。这个世界上有什么方法,能够在合同上一签,就可以把自己的名义与大批明星绑在一起呢?
咳咳,应该是笔者想多了。
综合上述知识点,笔者审阅过无数合同,还是被这一份写法精密,步步引人入局的合同镇住了。法律竟然还可以这样运用!合同还可以这样写作!
不过,这让笔者想起当年在法学院学习法律时,老师介绍过一句康德的名言:“有两样东西,愈是经常和持久地思考它们,对它们日久弥新和不断增长之魅力以及崇敬之情就愈加充实着心灵,一是我头顶的星空,二是我心中的道德。”
多年以来,这段名言一直铭刻心头,时刻不敢忘记。
综观本次事件,如果都美竹真的是以敲诈钱财为目的,自然有往来微信聊天记录、电话录音还有朝阳群众证明,相信天网恢恢,总能疏而不漏。
但如果一方当事人期望通过如此精心布局来期望达到目的,笔者只能说:一定会枉费精力!因为中国法律认定犯罪事实的方法,并非依赖于一份字斟句酌、用词巧妙的合同。
笔者真心希望这份合同是出自法盲的胡编乱造,而非法律人的精心设计。
因为,法律应该是与道德并行,是救世扶难的良方,而非颠倒是非黑白、构陷他人的工具。
学法之人,如果心中不时刻心存对法律的敬畏和理想的坚持,迟早会遭报应的。